Günlük hayatta, filmlerde, şarkılarda veya kitaplarda sıkça rastladığımız bir slogan vardır: “Seçim yaptığınız zaman seçiminizin arkasında durun, kararlı olun. Geriye dönüp bakmanızın hiçbir manası yoktur.”
Bu tavır bazı durumlar için elbette ki faydalıdır ve kararlı olmak bir erdemdir fakat bazen ikinci şans bize verildiğinde bunu değerlendirmemizde, ilk seçimimizi sorgulayıp değişime açık olmamızda herhangi bir sakınca yoktur. Hatta öyle durumlar söz konusu olabilir ki değişime gitmeyip kararlı olmamız bize negatif şekillerde yansıyabilir. Yazımızda değişimin işe yaradığı özel durumlardan birisini, belki de en meşhurunu, ilk bakışta basit bir olasılık sorusu gibi gözüken fakat sayısız matematikçinin ve psikoloğun araştırma konusu olan Monty Hall problemini ele alacağız. Kararın arkasında durmak mı yoksa değişime açık olmak mı?..
Problemi Tanıyalım
Yukarıdaki sorunun cevabını yazımızın başlığında verdik. Monty Hall problemi, bazen değişime açık olmak gerektiğini bize gösterir. Gelin incelemeye başlayalım:
Varsayalım ki bir televizyon programına konuk oldunuz. Size gösterilen özdeş üç adet kapalı kapıdan birisini seçmeniz isteniyor. Kapılardan birinin arkasında sizin kazanmayı hedeflediğiniz büyük ödül var, mesela bir spor araba olabilir. Diğer iki kapıda ise istemediğiniz daha değersiz ödüller var, mesela keçi olabilir. Siz seçiminizi yaptıktan sonra sunucu seçtiğiniz kapı hariç diğer iki kapıdan arkasında keçi olan bir tanesini açıyor. Bu noktada, problem için dikkat edilmesi gereken iki adet kural mevcut:
Kural 1: Sunucu hangi kapının arkasında ne olduğunu biliyor, siz ise bilmiyorsunuz.
Kural 2: Başta seçtiğiniz kapı arkasında araba olan ise sunucu kalan iki kapıdan birisini rastgele açıyor -sizin seçtiğiniz kapıyı açamaz- fakat ilk seçtiğiniz kapının arkasında keçi varsa sunucu kalan kapılardan arkasında keçi olanı açmak zorunda, araba olan kapıyı açamaz.
NOT: Birazdan bu kurallara geri döneceğiz çünkü karmaşayı yaratan asıl kısım burası.
Sunucu arkasında keçi olan bir kapıyı açtıktan sonra size soruyor: “İlk seçtiğiniz kapı ile devam etmek ister misiniz yoksa seçiminizi kalan diğer kapalı kapı ile değiştirir misiniz? Hangisini seçerseniz onu açacağız ve kapının arkasındaki sizin olacak.”
Bu durumda size soruyorum:
İlk seçiminizde kararlı olmak mı daha mantıklıdır, seçiminizi değiştirmek mi?
Yoksa değiştirip değiştirmemek herhangi bir şeyi etkilemez mi?
Peki kapınızı değiştirmeniz, kazanma şansınızı ikiye katlar desem inanır mısınız?
Açıklamaya geçmeden önce Monty Hall probleminin geçmişine birlikte göz atalım.
Problemin Tarihçesi
Eğer ilk bakışta bu problemi “Değiştirip değiştirmemek bir şeyi etkilemez.” diye değerlendirdiyseniz yalnız değilsiniz. Uzman matematikçiler ve psikologlar dâhil olmak üzere sayısız insan, kapıların araba kazandırma olasılıklarının birbirine eşit, yani %50 olduğunu düşünmeye eğilimlidir. Ortaya çıktığı ilk zamanlarda pek çok matematikçiyi fikir ayrılıklarına düşüren bu problemin temellerini 1959 yılına kadar götürebiliriz. O sene, Scientific American dergisindeki matematiksel bulmacalar köşesinin yazarı Martin Gardner, matematiksel olarak Monty Hall problemi ile eş değer olan “üç mahkum problemi”ni bu dergide tanıttı. Monty Hall problemi, resmî olarak ise 1975 yılında biyoistatistikçi Steve Selvin tarafından The American Statistician dergisine yazılmış bir mektupta ortaya çıkmıştır. Problem adını, eski bir Amerikan televizyon programı olan “Let’s Make a Deal”ın sunucusu Monty Hallperin’den almıştır. Programda bu problem üzerinden gidilen bir final etabı vardır fakat ne yazık ki yarışmanın günümüze ulaşan herhangi bir kaydı yoktur. Dolayısıyla Monty’nin (sunucu) yarışmacılara ikinci seçim şansı tanıyıp tanımadığı hakkında fikir ayrılıkları bulunmaktadır. Kaynakların bir kısmında Monty’nin katılımcılara ikinci seçim şansını bazen sunduğu yazarken bazılarında hiçbir zaman bu durumun yaşanmadığı yazılmıştır. Orijinal problemde ise seçim şansının her koşulda verildiği varsayılır. Monty Hall problemi asıl şöhretini ise 1990 yılında Parade dergisinin “Marilyn’e Sor” köşesinde kazanmıştır. Marilyn Vos Savant, bir okuyucu tarafından kendisine yöneltilen probleme, “Kapınızda değişikliğe gitmek, kazanma ihtimalinizi ikiye katladığınız anlamına gelir.” cevabını verince büyük tepki topladı. Uzmanlar dâhil binlerce insan kapıların eşit olasılıkta olduklarını iddia ederek Vos Savant’ın çözümünü reddetti. Sayısız itiraz mektubu aldı, bunlardan birisi “Profesyonel bir matematikçi olarak toplumun matematik becerilerinin eksikliğinden endişe duyuyorum. Lütfen yaptığınız hatayı kabullenerek bizlere yardımcı olun ve gelecekte biraz daha dikkatli davranın.” Bu minvalde -geneli daha ağır olmak üzere- pek çok itiraz gelince Vos Savant, 1991’de bu sefer daha teknik çözümlerle açıklamalar yaptı fakat yine genel kabul göremedi. Araştırmalarda, laboratuvar deneylerinde ve simülasyonlarda problem ele alındıkça şartlar değişti ve Vos Savant bu defa tebrik mektupları almaya başladı. Çözümün doğruluğu sonunda herkesçe kabul edildi.
Açıkçası ben de Nörotrofin bünyesindeki arkadaşlarımın bu probleme ne gibi tepkiler vereceklerini merak ettim ve bir anket hazırladım. Anketteki 11 katılımcıdan:
4 kişi “Değiştirmek veya değiştirmemek herhangi bir şeyi etkilemez” derken
1 kişi “İlk seçimden devam etmek daha mantıklı” cevabını verdi.
Kalan 6 arkadaşım ise daha önce problemle karşılaştığı için cevap vermedi fakat yüksek ihtimalle onlar da ilk karşılaştıkları zaman, değişimin kazanma şansımızı ikiye katladığını fark etmekte zorlanmışlardır diye düşünüyorum.
Şahsen ben de problemi ilk görüşümde değişimin manasız olduğuna kanaat getirmiştim. Kısacası, yaptığım ankette -her ne kadar katılımcı sayısı az olsa da- hiç kimsenin değişime gitmemesi Monty Hall probleminin biz insanlar için ne kadar kafa karıştırıcı olduğunu göstermektedir. Peki durum niçin böyle, neden uzmanlar dâhil pek çoğumuz böylesi basit gözüken bir olasılık problemini algılamakta bu kadar zorlanıyoruz?
İşte cevap: Sunucu
Problemi rahatça kavrayabilmek istiyorsak dikkatimizi sunucuya yöneltmeliyiz, kapılara değil. Yazımızın başında sunucunun davranışlarını özetleyen iki adet kuralımız vardı. O özel kuralların varlığını göz ardı ettiğimiz için yanılgıya düşmekteyiz. Sunucunun herhangi bir kural gözetmeksizin kapıları açtığı veya belirttiğimiz kurallardan farklı olarak başka özel durumların yaratıldığı senaryolarda probleme bambaşka açılardan yaklaşmamız gerekirdi. Birazdan farklı özel durumları ele aldığımızda çözümün neden değiştiğini göstereceğiz fakat ilk önce problemin aslını ele alalım. Yani aşağıda belirtmiş olduğumuz kurallardan hareket edelim:
Pek çok insan problemin bu kurallar üzerine inşa edildiği versiyonunda soruya şu şekilde yaklaşmaktadır:
“Sunucu arkasında keçi olan bir kapıyı açtığında geriye yalnızca iki kapı kalıyor. Birisinin arkasında araba, birisinin arkasında keçi var. Bu kapıların ise arkalarında araba bulundurma olasılığı eşit olduğundan, ilk seçimden devam etmek veya seçimi değiştirmek herhangi bir şeyi etkilemez.”
Enteresandır ki bu şekilde düşünen insanlardan seçim yapmaları istendiğinde büyük çoğunluğun değişim yapmamayı seçtiğini görürüz. Bunun sebebi, yapılan bir eylem (değişim) sonucunda uğranılan olumsuzluğun, eylemsiz (ilk seçime sadık) kaldıktan sonra uğranılan aynı olumsuzluktan daha üzücü olduğu yönünde kabul edilen genel kanıdır.
NOT: Gördüğünüz üzere problem, basit bir olasılık sorusu olmaktan ziyade içerisinde insanların karar verme süreçlerini de barındıran karmaşık bir matematik & psikoloji problemidir fakat biz işin psikoloji kısmını yazımızda pek ele almayacağız.
Dikkat ederseniz yukarıda bahsi geçen yaklaşımın merkezinde kapılar bulunmaktadır, sunucu veya kurallar dikkate alınmamıştır. Dolayısıyla “eşit olasılık” sonucuna ulaşmamız kaçınılmaz olmuştur. Eğer sunucuyu ve oyunun özel kurallarına önem verseydik şu şekilde düşünmemiz gerekirdi:
“Kapıları açarken katı kurallara göre karar veren sunucu, x kapısını açtı. Neden diğer kapılardan birisini değil de x kapısını seçti?”
Bu bakış açısı ile problemi anlamamız artık çok daha kolay çünkü sunucunun davranışlarını belirleyen kuralları dikkate almaktayız.
Devam etmeden önce daha rahat anlaşılabilmek için her şeyi bir kenara bırakıp günlük hayat üzerinden bir örnek vermek istiyorum:
Varsayalım ki siz odanızdayken kapınız kapalıysa babanız ve anneniz, içeri girmeden önce kapıyı tıklatıyorlar. Babanız odaya girişlerinin yarısında bunu yaparken anneniz her seferinde yapıyor. Örneğin baba her yüz girişinin elli defasında kapıyı tıklatırken anne yüz girişin yüzünde de kapıyı tıklatıyor. Dolayısıyla odanıza iki yüz adet giriş yapılmışsa yüz elli defasında kapınız tıklatılıyor ve bunun elli tanesi babanız, yüz tanesi ise anneniz tarafından gerçekleştiriliyor. Peki size soruyorum, herhangi bir zaman “kapınız tıklatıldığında” odanıza girecek olan kişinin babanız olması mı daha olasıdır, anneniz olması mı? Takdir edersiniz ki ikisinin olasılıkları eşit değildir. Kapıyı tıklatanın babanız olma olasılığı ⅓’ken anneniz olma olasılığı ⅔’tür.
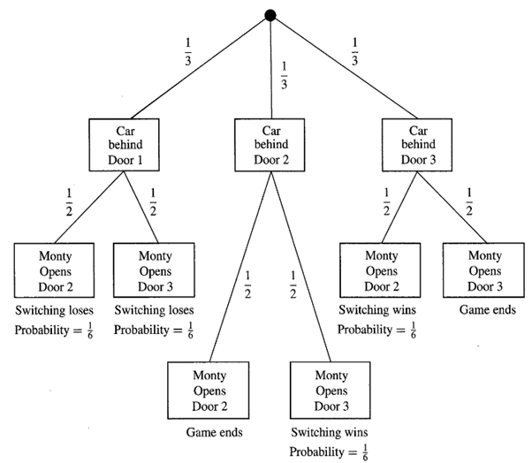
Bu örnek ile Monty Hall problemini eşleştirmeye çalışalım. Oyundaki kapıları 1,2,3 diye numaralandıralım ve varsayalım ki ilk seçim olarak Kapı 1’i seçtiniz. Sunucu da (Monty) arkasında keçi olan 2 numaralı kapıyı açtı. Bu durumda olası iki senaryo söz konusudur.
Dikkatli baktığımızda ikinci senaryonun gerçekleşme olasılığının birinci senaryonunkinden daha yüksek olduğunu fark ederiz. Hesaplayacak olursak birinci senaryonun olasılığı 1/6’dır.
Arabanın Kapı 1’in arkasında olma olasılığı (1/3) x Sunucunun Kapı 3 ve Kapı 2 arasından Kapı 2’yi açma olasılığı (1/2) = 1/6 (az önceki babaya benzemekte)
İkinci senaryo ise 1/3 olasılık ile gerçekleşmektedir.
Arabanın Kapı 3’ün arkasında olma olasılığı (1/3) x Sunucunun Kapı 2’yi açma olasılığı (1) =1/3 (az önceki anneye benzemekte)
Görüldüğü üzere ikinci senaryo, birincinin iki katı oran ile gerçekleşmekte. Biz ise yarışmacı olarak seçimimizi değiştirdiğimiz zaman birincide kaybederiz, ikincide kazanırız. Demek ki seçimimizi değiştirerek kaybettiğimiz senaryo, değiştirip kazandığımız senaryodan daha az sıklıkta (yarısı kadar) meydana gelmekte. Aşağıdaki diyagram, ilk seçim olarak Kapı 1’i seçip sonrasında kararımızı değiştirdiğimizde gerçekleşmesi olası bütün ihtimalleri göstermektedir:

Eğer üç kapının varlığı, çözümü anlamanızı zorlaştırıyorsa kapı sayısını artırmayı deneyin. Mesela bir milyon adet kapı, bir adet araba olsun. Sunucu, geriye ilk seçtiğiniz kapı ve bir diğer kapalı kapı kalana dek arkasında keçi olan tüm kapıları açsın. Sunucunun kapıları daha önce belirttiğimiz kurallar çerçevesinde açtığını farz edersek seçiminizi değiştirdiğiniz zaman kazanma olasılığınız 999999/1000000 olacaktır zira sunucunun davranışlarını kısıtlayan kurallarımız mevcut. Eğer ki araba sizin ilk seçtiğiniz kapının arkasında değilse, sunucu arabanın olduğu kapıyı ayağınıza getirmek zorunda çünkü sizin seçtiğiniz kapıyı ve arkasında araba olan kapıyı açması yasak. Siz Kapı 1’i seçtiğiniz zaman:
Araba Kapı 2’de ise en son Kapı 1 ve 2 kalacak, değiştirirseniz kazanırsınız.
Araba Kapı 50’de ise en son Kapı 1 ve 50 kalacak, değiştirirseniz kazanırsınız.
Araba Kapı 1673’te ise en son Kapı 1 ve 1673 kalacak, değiştirirseniz kazanırsınız.
Araba Kapı 570898’de ise en son Kapı 1 ve 570898 kalacak, değiştirirseniz kazanırsınız.
Değiştirip de kaybettiğiniz yegâne senaryo arabanın Kapı 1’in arkasında olduğu milyonda bir ihtimalle gerçekleşen senaryodur.
Monty Hall problemi birtakım özel koşullar altında oluşturulduğundan ötürü ilk bakışta algımızı zorlar fakat koşulların farkına vardığımız zaman problemin çözümünü algılarız. Şu ana kadar yazıda problemin orijinal versiyonunu ve çözümünü ele aldık. Peki koşullar ile oynarsak ve farklı kurallar üretirsek çözüm değişir miydi?
Elbette Değişirdi
Aslında bütün karmaşayı oluşturan şey, sunucunun davranış biçimleri yani kurallar değildir. Katılımcının birtakım kuralların varlığından haberdar olmasıdır. Sunucu istediği kadar kural gözeterek hareket etsin, gün sonunda katılımcı yaşananlardan bihaber ise sonuç gerçekten de %50 olacaktır. Son bir kez üç kapılı orijinal soruya ve kurallara göz atalım daha sonra kurallarda bazı değişikliklere gideceğiz. Siz yine ilk seçiminizde Kapı 1’i seçmiş olun, sunucu da Kapı 2’yi açmış olsun. Oyunun tam bu aşamasında yarışmaya dışarıdan bir katılımcı daha getirilsin. Yeni katılımcı sizden farklı olarak yarışma kurallarından bihaberdir. Bildiği şeyler: İki adet kapalı kapı var, birisinin arkasında araba var, diğerinin arkasında keçi var ve arkasında keçi olduğu belli olmuş bir adet açık kapı bulunuyor. Bu noktada sunucu ikinize de hangi kapıyı seçmek istediğinizi soruyor. Şu an yeni katılımcıya göre her iki kapının da arkasında araba bulundurma olasılığı eşittir. Dolayısıyla rastgele bir seçim yapacak ve %50 ihtimal ile araba kazanacaktır. Kaldı ki durum sizin için daha iç açıcıdır. Sizin diğer katılımcıya kıyasla yarışma kurallarına ve kapılara dair daha fazla bilginiz bulunmaktadır. Sunucunun hangi kurallara sadık kalması gerektiğinin farkındasınız ve bu farkındalık sayesinde kapıların eşit olasılıkta olmadığını biliyorsunuz. Bu vesileyle araba kazanma şansınızı ikiye katlama fırsatına sahipsiniz. Yazının başlarındayken kapılara odaklanırsak yanılgıya düşeriz demiştim çünkü sanki yarışmaya yeni katılan birisiymiş gibi gözükürdük. Kuralları göz önüne getirdikten sonra ise kafamızın karışma sebebi açığa çıktı ve problemin orijinal versiyonu çözümlendi. Şimdi kurallar ile biraz oynayalım ve çözümlerin nasıl değiştiğini fark edelim.
Yukarıdaki kurallar dâhilinde ilk seçiminizi yine Kapı 1’den yana kullandığınızı düşünelim. Bu aşamada sunucu, rastgele bir şekilde Kapı 2’yi açar ve arkasından keçi çıkar. Sonrasında size seçiminizi değiştirme fırsatı sunar. Orijinal problemin aksine aslında şimdi bu bir fırsat sayılmaz çünkü Kapı 1 ile Kapı 3’ün olasılıkları eşittir. Olası iki senaryo:
Dikkatli baktığımızda her iki senaryonun da gerçekleşme olasılığının eşit (⅙) olduğunu fark ederiz. Bu durumda değişime gidip gitmemek herhangi bir şeyi etkilemez. Aşağıdaki diyagram, yukarıdaki değiştirilmiş kurallar geçerli olduğunda ilk seçim olarak Kapı 1’i seçip sonrasında kararımızı değiştirdiğimizde gerçekleşmesi olası bütün ihtimalleri göstermektedir:

Eğer bu da anlaşıldıysa özel kurallar içeren başka bir örneği daha ele alıp sonrasında yazıyı yavaşça sonlandıracağız.
Fark ettiyseniz kurallar, orijinal Monty Hall problemine oldukça yakın. Bu kurallar çerçevesinde siz her zamanki gibi ilk seçim olarak Kapı 1’i seçin. Bu durumda sunucunun açacağı kapı numarasına göre bambaşka sonuçlar açığa çıkacaktır. Eğer ki Kapı 2’yi açarsa Kapı 1’in arkasında keçi olduğunu anlarız ve seçimimizi değiştirip araba kazanırız çünkü Kapı 3’te araba olmasaydı numarası büyük olduğu için onu açması gerekirdi. Bu durumda kalan kapıların olasılıkları %0’a %100’dür. Sunucu eğer ki Kapı 3’ü açarsa bu durum bize yeterli bilgi sağlamaz ve kalan iki kapının araba bulundurma olasılıkları eşit olur:
Sonuç
Görüldüğü üzere her şey yarışmanın kurallarından ibaret. Kurallarda ufacık değişmeler yaşandığında çözümler de değişmekte. Monty Hall problemi neredeyse yarım asırdır farklı versiyonlarıyla tartışılıyor. Bu yazıda çoğunlukla orijinal versiyonunun üzerinden gittik. Eğer ki değişim yaptığınızda şansınızın ikiye katlandığına dair hâlâ şüpheleriniz var ise internet üzerinden Monty Hall simülasyonlarına göz gezdirmenizi tavsiye ederim. Yeterli sayıda oynarsanız değişim yapınca kazandığınız oyunların yüzdesinin 66,666…’ya yaklaştığını fark edeceksiniz. Kaldı ki evinizde bulunan kapalı kapılar ile de bu oyunu oynayıp sonuç gerçekten doğru mu kontrol edebilirsiniz. Doğru olduğunu gözlemledikten sonra, siz de kendi kurallarınızı yazarak sonuçların nasıl değiştiğini gözlemleyebilirsiniz. Kapı, araba, keçi sayılarında değişimlere gidebilirsiniz. Katılımcı sayısını artırabilir ve katılımcılar arasında özel kurallar oluşturabilirsiniz. Her senaryo farklı çözümler getirecektir. Bazı koşullarda kararlı davranarak, bazen ise değişime giderek kazanabilirsiniz. Önemli olan şey, içerisinde bulunduğunuz koşulların farkında olmanız.
Kaynakça
https://www.acikbilim.com/2013/01/dosyalar/monty-hall-problemi.html
Gill, Richard. (2011). Monty Hall Problem : Solution. 10.1007/978-3-642-04898-2_377.
Erişim Adresi: https://www.math.leidenuniv.nl/~gill/mhp-statprob.pdf
Friedman, D. (1998). Monty Hall’s Three Doors: Construction and Deconstruction of a Choice Anomaly. The American Economic Review, 88(4),
933–946. Erişim Adresi: https://www.jstor.org/stable/117012
Levy, K. (2007). Baumann on the Monty Hall Problem and Single-Case Probabilities. Synthese, 158(1), 139–151.
Erişim Adresi: https://www.jstor.org/stable/27653579
Ghosh, J. B. (2012). The monty hall problem. At Right Angles, 1(2), 55-60.
Erişim Adresi: https://www.academia.edu/92499274/The_monty_hall_problem
Rosenthal, J. S. (2008). Monty Hall, Monty Fall, Monty Crawl. Math Horizons, 16(1), 5–7.
Erişim Adresi: https://www.jstor.org/stable/25678763?seq=2
Lucas, S., Rosenhouse, J., & Schepler, A. (2009). The Monty Hall Problem, Reconsidered. Mathematics Magazine, 82(5), 332–342.
Erişim Adresi: https://www.academia.edu/21532674/The_Monty_Hall_Problem_Reconsidered